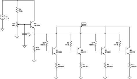
Video: ELECTRONIC LOAD CONTROL MODULE, HIGH VOLTAGE⚡️ #shorts #powersupply #dcpower
Video oleh The Innovation & Power Lab
Video oleh The Innovation & Power Lab
Simple, Variable High Current Dummy adalah layanan digital yang dirancang untuk membantu pengguna mendapatkan informasi lengkap dan terpercaya. Anda dapat menggunakannya dengan mengunjungi situs resmi dan mengikuti panduan yang tersedia.
Ya, Simple, Variable High Current Dummy dapat diakses secara gratis oleh semua pengguna. Tidak ada biaya tersembunyi atau langganan yang diperlukan untuk menggunakan layanan dasar yang disediakan.
Untuk mendapatkan informasi terbaru tentang Simple, Variable High Current Dummy, Anda bisa mengunjungi halaman resmi kami secara berkala. Kami selalu memperbarui konten dengan informasi terkini dan terpercaya.