Video: tutorial membuat crossover aktif bagian low #soundsystem #soundminiatur
Video oleh Pak Yanto Chanel
Video oleh Pak Yanto Chanel
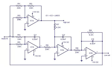
Gambar Rangkaian Crossover Aktif : adalah layanan digital yang dirancang untuk membantu pengguna mendapatkan informasi lengkap dan terpercaya. Anda dapat menggunakannya dengan mengunjungi situs resmi dan mengikuti panduan yang tersedia.
Ya, Gambar Rangkaian Crossover Aktif : dapat diakses secara gratis oleh semua pengguna. Tidak ada biaya tersembunyi atau langganan yang diperlukan untuk menggunakan layanan dasar yang disediakan.
Untuk mendapatkan informasi terbaru tentang Gambar Rangkaian Crossover Aktif :, Anda bisa mengunjungi halaman resmi kami secara berkala. Kami selalu memperbarui konten dengan informasi terkini dan terpercaya.